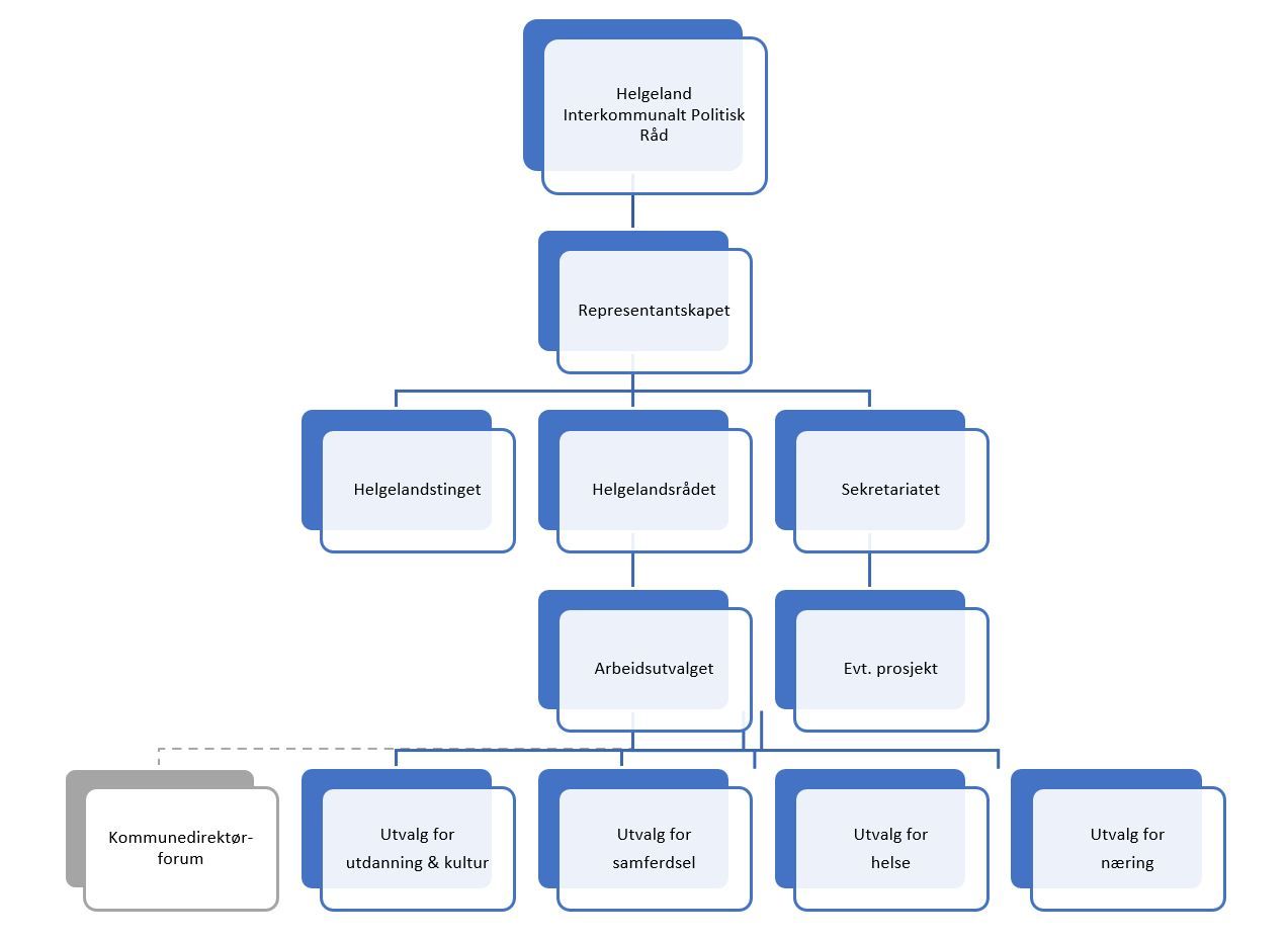
Organisasjon

Ressurser for Helgelandsrådet

Representantskapet (11 pers)

  • Øverste organ
  • Består av deltakerkommunenes ordførere

Helgelandsrådet (33 pers)

  • Saksbehandlende organ
  • Består av to representanter fra hvert kommunestyre hvorav den ene er ordfører
  • Kommunedirektørene har møte-, tale- og forslagsrett

Arbeidsutvalget (7 pers)

  • Forbereder møter og samordner aktivitet
  • Består av leder, nestleder samt fire valgte representanter fra representantskapet (ordførere)
  • Én valgt representant for kommunedirektørene har møte-, tale- og forslagsrett

Utvalg (5-6 pers x 4)

  • Helse, samferdsel, næring, utdanning & kultur
  • Arbeider med aktuelle saker innenfor sine respektive satsingsområder
  • Består av valgte representanter fra Helgelandsrådet, ledes av en ordfører

Helgelandstinget (86 pers)

  • Årlig politisk møteplass for helgelandskommunene med fokus på nettverks- og kompetansebygging
  • Deltakerkommunene inviteres til å stille med sitt formannskap, alle med møte-, tale- og forslagsrett. Ordfører og opposisjonsleder har i tillegg stemmerett
  • Kommunedirektørene har møte-, tale- og forslagsrett

Sekretariat (1,5 årsverk)